導語
【目的】盡管我國供水系統取得了顯著進展,但在供水管理、法規完善及技術創新等方面,與發達國家仍有差距,需要借鑒發達國家的成功經驗?!痉椒ā课恼孪到y梳理了發達國家在飲用水供應系統管理中的先進實踐,重點分析了法規完善、水質管控和智能化技術在提升水質安全中的作用,為我國提供了可借鑒的路徑?!窘Y果】發達國家通過嚴格立法、制定高標準的水質限值、管網保護及智能化監控等多種手段優化飲用水管理。其中,歐美國家自20世紀起陸續出臺相關法規,并針對新污染物加強立法;通過高質量管材、智能監控和快速修復機制,有效降低管網污染與漏損率;新加坡通過NEWater項目和綜合水管理體系確保水源多樣性與水質穩定。此外,這些國家還采用人工智能技術強化水質監測和風險管理,顯著提升了水質安全水平?!窘Y論】我國應借鑒發達國家在管網建設、維護及新污染物控制等方面的經驗,進一步加強水質監控、完善法規體系、推動技術創新,逐步縮小與發達國家的差距,為保障未來飲用水安全提供強有力的支撐。
【引文格式】
龔利民,符翔,鄒蘇紅.發達國家飲用水質量管理經驗與對比分析[J].凈水技術,2025,44(2):1-9,22.
GONGLM,FUX,ZOUSH.Experiencesandcomparativeanalysisofdrinkingwaterqualitymanagementindevelopedcountries[J].WaterPurificationTechnology,2025,44(2):1-9,22.

龔利民:深圳市環境水務集團有限公司及深圳市水務(集團)有限公司黨委書記、董事長
高級工程師,現任深圳市環境水務集團有限公司及深圳市水務(集團)有限公司黨委書記、董事長。在城市水污染治理、供排水管理進小區、水務數字化轉型等方面擁有豐富經驗。近年來,積極參與深圳“十三五”水污染治理,力推正本清源、雨污分流等工作,創新提出排水管理進小區“四全”理念(即全覆蓋、全鏈條、全環節、全過程),打造小區污水零直排,使深圳水環境質量實現歷史性、根本性、整體性好轉,被國務院辦公廳評為重點流域水環境質量改善明顯的5個城市之一,成功入選國家城市黑臭水體治理示范城市。目前,在全國率先推行供排水管理進小區一體化網格化管理,打造千家萬戶“水管家”新模式,同時大力實施深水云腦戰略,奮力向科技創新型企業轉型發展。
引言 在中世紀的歐洲,清潔的水源極為稀缺,導致人們常常以酒代水來應對飲水需求。隨著時間的推移,一些創新的水處理裝置開始出現,例如意大利人發明的砂濾裝置,逐漸緩解了水質問題。與之相比,我國在同一時期的供水系統則主要依賴于井水和河水,隋唐時期還通過大規模水利工程滿足城市和農業用水需求,展現了早期水資源管理的智慧。進入近代,歐洲的現代供水系統迅速發展,尤其是19世紀中期的供水網絡建設,奠定了現代城市供水的基礎。與此同時,我國在19世紀末才開始引入現代供水系統,新中國成立后加大基礎設施建設投入,改革開放后則進入快速發展階段。隨著我國經濟的增長和人民生活水平的提高,社會對飲用水質量的要求日益提升。特別是在經濟發達的大城市,實現高品質自來水已經成為城市供水系統的重要目標。然而,盡管我國供水系統取得了長足進步,但在供水管理、技術創新和水質監測等方面,與發達國家相比仍有一定差距,各個方面還需要借鑒國外先進國家的經驗。因此,本文通過對發達國家供水系統建設和管理的對比分析,為我國建設高品質自來水提供借鑒和參考。
飲用水水質管理 1.1供水系統提升
從19世紀開始,美國、法國和德國等發達國家紛紛建立了自來水廠和供水系統,至19世紀中葉,砂濾系統在這些國家的水廠都有了廣泛的應用(表1)。至20世紀,氯消毒技術的應用開啟了現代水處理的新篇章,推動了技術和管理水平的不斷發展。同時,用以保障飲用水安全的法規和標準相繼出臺。各國通過制定嚴格的水質標準和加大供水網絡建設與維護投入,提升了供水系統的安全性和可靠性。到了20世紀末,隨著技術的持續發展、供水系統不斷提升和法律法規的進一步完善,眾多發達國家和地區逐步實現了“自來水水質達到直接飲用標準”(又稱高品質自來水),這一成就已經成為發達國家和地區的標配之一。我國的自來水發展歷史同樣豐富多彩,從古代利用井水和河水、隋唐時期的大規模水利工程,到19世紀末現代供水系統的引入,以及新中國成立后的基礎設施投資、改革開放后的快速發展與水資源管理,再到21世紀的科技創新、南水北調工程以及可持續發展和環保理念,體現了我國供水系統的持續進步和現代化。
1.2立法保護
發達國家通過制定嚴格的法律和法規來保護水源并確保自來水質量。美國在這方面的立法尤為顯著,其關鍵法律包括1948年頒布的《聯邦水污染防治法》、1972年的《清潔水法》、1974年的《安全飲用水法》和1976年的《有毒物質控制法規》。這些法律明確了國家在控制水污染和規范飲用水質量方面的目標和措施,并賦予美國國家環境保護局(EnvironmentalProtectionAgency,EPA)相應的監管權。歐洲主要國家如法國和德國也通過設立保護區和制定《水法》等措施來保護水源。法國自1964年開始立法保護水源,1992年實施的《水法》規定在自來水水源地附近設立保護區,禁止建設對水質有直接或間接影響的設施。德國于1957年頒布了《聯邦水法》,不僅限定了水源污染物濃度,還要求保護水生動植物。此外,德國通過《污水繳費法》對排污單位收取費用并追究非法排污者的責任。
表1主要發達國家供水系統的發展歷史

其他發達國家的舉措也較為類似,比如澳大利亞于2004年推出《澳大利亞飲用水指南》,并于2007年制定《水法》,從水源地管理、水文信息到水資源使用情況都進行了法律規定,并賦予競爭與消費者委員會(AustralianCompetitionandConsumerCommission,ACCC)對水務費和水務市場的監管權;新加坡參考世界衛生組織(WorldHealthOrganization,WHO)的《飲用水指南》,在《環境公共健康法案》中制定了飲用水水質相關條例,對水源地進行了劃界,并規定了水質要求和監控措施,明確了水質檢測采樣方法和水安全保障措施。新加坡的水質由PUB監管,定期發布《飲用水供應通告》,告知供水單位責任和違規懲罰(表2)。
表2主要發達國家/組織保護水質的法案內容和關鍵措施

研究和評估表明,發達國家的自來水質量管理實踐是有效的。例如,EPA的報告顯示,美國92%的供水系統符合EPA的水質標準;澳大利亞也通過系統分析和風險評估,確保了飲用水的安全和質量。我國在立法方面相較于發達國家仍顯滯后,尤其在水質管理的標準化和法規執行方面,與這些國家存在差距。盡管我國于2002年8月29日修訂通過《中華人民共和國水法》對水源地進行了立法保護,并對水質管理提出了明確要求,但在一些細化的執行層面和法律的落實力度上仍存在一定差距。
此外,發達國家也持續關注新污染物,近年來,紛紛出臺新法規或修訂現有法規,以加強對新型污染物的控制(表3)。
表3主要發達國家/組織應對新污染物的相關法案

我國也在2022年12月29日公布了《重點管控新污染物清單(2023年版)》(自2023年3月1日起施行),以應對新污染物對水環境的潛在威脅。該清單涵蓋了多種新興污染物,尤其是一些工業和農業活動中常見的有害物質,如全氟和多氟烷基物質(PFAS)、抗生素、微塑料以及藥物殘留物等。通過對這些新污染物的管控,我國力圖加強水質監管,避免其在水體中的積累與擴散,保障生態環境和公眾健康。此外,清單的發布標志著中國在水質監控體系中邁出了重要步伐,推動了污染源頭的治理和排放標準的完善,為進一步加強水環境治理、實現可持續發展提供了法律和政策支持。
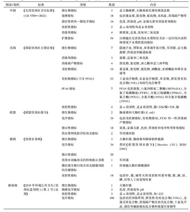
飲用水質量標準 發達國家依托法案法規制定了相應的飲用水質量標準:美國通過《安全飲用水法》設定了多種污染物的限值,顯著提升了水質;法國和德國依托《歐盟飲用水指令》,制定了高標準的水質限值,并通過嚴格的監測和管理措施,確保水質安全;澳大利亞依據《澳大利亞飲用水指南》,采用預防性風險管理和定期監測措施,提升自來水質量;新加坡根據WHO的指導,制定了嚴格的水質標準,通過NEWater項目和綜合水管理體系,確保高質量的飲用水供應(表4)。
表4中國《生活飲用水衛生標準》(GB5749—2022)與主要發達國家/組織的對比

在制定保護水質的法規和標準時,我國主要參考了美國、歐洲、WHO、俄羅斯和日本的相關規范,遵循了與美國類似的原則,水源水質管理則遵循《生活飲用水衛生標準》(GB5749—2006)和《地表水環境質量標準》(GB3838—2002),并于2022年將《生活飲用水衛生標準》(GB5749—2006)更新為《生活飲用水衛生標準》(GB5749—2022),新標準對各類污染物的限值做出了嚴格規定,涵蓋了微生物、重金屬、化學物質和有機污染物等多個方面。這一標準的修訂不僅提高了水質管控要求,也響應了新污染物的控制,進一步完善了我國的飲用水質量管理體系。
在污染物限值方面,《生活飲用水衛生標準》(GB5749—2022)對主要污染物的限值與這些發達國家相當,部分指標甚至接近或高于其標準。然而,在新污染物(如PFAS)的管控方面,當前標準尚未對其進行具體覆蓋(表5)。
表5中國《生活飲用水衛生標準》(GB5749—2022)主要污染物限值與發達國家/組織的對比

注:?表示美國標準中一種基于健康風險的水質目標值,是理論上的“無風險”濃度水平,對所有人群(包括敏感人群,如兒童和免疫力低下者)都沒有已知或預期的健康風險;HazardIndexPFAS表示美國標準中20種PFAS化學物質的集合;PFAS-4是指包括PFOA、PFNA、PFHxS和PFOS等4種PFAS化學物質的集合。
除了國家標準之外,我國主要城市還設置了地方標準。例如,上海市出臺的《生活飲用水水質標準》(DB31/T1091—2018)通過分析對照和研究,對國際標準中包含但我國國標未涉及的指標在地方標準中進行了部分引入,對我國國標已包含但限值要求低于國際標準的指標在地方標準中進行了相應提標。深圳市推出的《生活飲用水水質標準》(DB4403/T60—2020)對水質檢驗和水質安全管理都作出了具體規定??偠灾宋覈w飲用水質量標準的提升,國內發達地區也在制定自己的標準,以更好地保護飲用水安全。這表明我國在不斷學習先進經驗的基礎上,高度重視飲用水安全,致力于保障公眾健康。
飲用水水質風險應對 3.1管網污染
在應對管網污染方面,各發達國家采取了多種措施以確保供水安全和管網水質。美國過去一直面臨管網中鉛污染的問題,尤其是在20世紀80年代之前,許多城市的供水管網使用鉛制管道,并且焊接材料中含有鉛。盡管這些含鉛材料已經被禁止使用,但一些老舊城區和低收入社區仍然存在水質鉛超標的情況。許多地方通過更換老舊管道解決了水質污染問題,但在老城區和少數族裔聚集地區,管網更換工作仍面臨經濟和社會等多重挑戰,為了應對這些老舊管網改造問題,EPA于1991年推出了《鉛和銅規范》(LeadandCopperRule),對水廠供水的鉛和銅濃度進行限定;德國定期進行管網維護和更新,減少管道老化對水質的影響;澳大利亞通過定期管網檢查和快速修復機制應對突發的管網污染問題;新加坡的NEWater項目和綜合水管理體系通過高科技再生水處理和嚴格監測,確保了飲用水的高質量和可持續性。這些國家的經驗為全球管網污染治理提供了寶貴的借鑒。我國的管網污染治理在近年來逐步取得了一些進展,但仍面臨許多挑戰。隨著城市化進程的加快,許多老舊城區的供水管網面臨腐蝕、漏損等問題,這些問題直接影響了水質的穩定性和安全性。為此,我國部分大城市已經開始加大對管網設施的投資,通過更換老舊管道和采用新型管材來減少管網污染的風險。此外,部分城市也開始試點智能管網管理系統,利用物聯網(IoT)和傳感器技術實時監控管網的運行狀況,及時發現并修復漏水和污染問題。
此外,新加坡采用海水淡化和再生水技術減輕單一水源對管網的污染壓力的方法也值得借鑒,而不同國家和地區在海水淡化和再生水利用方面存在顯著差異(表6),美國擁有超過400座海水淡化廠,盡管再生水占比僅為6%,但其海水淡化能力領先全球。新加坡再生水占比高達30%,盡管其僅有3座海水淡化廠。這一高比例再生水利用表明,新加坡在水資源管理和技術創新方面取得了顯著成效。澳大利亞和我國在再生水利用方面表現出較高的重視度,兩國再生水占比均為10%。澳大利亞擁有6座海水淡化廠,而我國的海水淡化廠現有海水淡化工程156個(截至2023年底),其中萬t級及以上海水淡化工程共55個,千t級及以上、萬t級以下海水淡化工程共51個。
表6海水淡化廠數量和再生水利用占比對比

借鑒國際經驗,我國還需要建立更加完善的管網管理制度,推進海水淡化和再生水的建設,進一步提高管網污染治理的效率和響應速度。
3.2管網漏損
發達國家在供水管網建設和維護方面具有較長的歷史和豐富的經驗,整體漏損率較低,管網平均使用壽命較長(表7)。法國和德國注重選擇高質量、耐腐蝕的管材(如不銹鋼、聚乙烯),并確保所有新建管網的質量能夠達到長期使用標準。同時通過優化供水管網的水壓,避免過高的水壓導致管道破裂或泄漏。新加坡通過PUB實施智能管網系統,結合傳感器、實時數據監測和自動化管理,實時檢測水流量和水質,精準識別漏損點。利用大數據和云計算平臺,分析全市供水管網的運行狀況,并對潛在問題進行預警,快速反應并進行修復。在管網建設中,澳大利亞選擇了適應極端氣候條件的管道材料(如抗腐蝕材料),確保管網在高溫、干旱等極端天氣下仍能有效運行。通過實時水質監控系統和傳感器技術,確保水質和管網狀態的實時反饋,及時發現漏損和水質異常問題。美國部分地區(如紐約、加州)采用大數據分析和人工智能(AI)技術,預測管網中可能發生的漏損區域,并提前采取維護措施。結合聲波探測技術和壓力監測設備,實時檢測管道漏水點。通過智能傳感器、自動化控制和遠程監控系統,全面管理和優化供水管網的運行。
表7中國與發達國家的管網情況對比

3.3水質安全和風險應急措施
發達國家的法案中不僅對水質安全保護作了詳細規定,還包含了具體的風險應急措施。例如,美國通過《安全飲用水法》和《清潔水法》設定了最大污染物含量(maximumcontaminantlevels,MCLs)和處理技術(treatmenttechniques,TTs)的標準,同時要求建立快速反應團隊和應急響應計劃,以減少突發污染事件對公眾健康的影響。此外,美國的《未受管制污染物監測法案第五版》法案針對鉛、PFAS等特定污染物制定了專項工作方案,進一步確保了飲用水質量的長期穩定。歐盟則通過《飲用水指令》和《水框架指令》,明確要求成員國實施河流流域管理、污染源控制和水資源保護措施,減少污染物排放,并提升公眾對飲用水安全的信任度。歐盟還制定了定期水質檢測和污染預警機制,確保水質標準嚴格執行,并通過區域合作提高跨國水源的管理效率。澳大利亞在《澳大利亞飲用水指南》中包含了水安全計劃,提出了一系列綜合措施,如水源保護、污染控制和水質監控,以減少水污染相關疾病的發生。同時,該水安全計劃參考了國際標準,如危害分析和關鍵控制點(HACCP)和國際質量管理體系標準ISO9001,全面規范了水質管理的各個方面,涵蓋水源保護、污染源管理、質量監控和應急響應等內容。新加坡則通過PUB、NEWater項目和綜合水管理體系,采用先進的水處理技術和嚴格的監控手段,確保水質的高質量和持續性。新加坡的水質安全體系高度依賴實時監控、快速反應和多元化水源保障,以應對潛在的水質問題。
綜上所述,發達國家通過綜合性的水質管理框架,不僅加強了水質監控和污染源控制,還通過建立應急響應機制,提高了應對突發水質污染事件的能力。這些經驗為我國提供了寶貴的借鑒。盡管我國在水質風險管控方面已取得顯著進展,但仍面臨一些挑戰,例如新污染物的監控與管控、區域水質差異、水質監測覆蓋不足等問題。未來,我國需要進一步深化水質安全管理和風險應急措施,強化立法保護水質安全,提升水質治理的科學化與系統化水平。
3.4水質安全源頭控制
發達國家在水質安全保障方面,通過源頭控制實施了一系列綜合性措施,這些措施覆蓋了法律法規、土地利用管理、技術創新以及公眾參與等多個方面,體現了系統化和精細化的水源保護策略。首先,這些國家通過制定嚴格的法律法規,為水源保護提供了法律保障。如前所述,美國《清潔水法》從源頭上規范了工業和農業污染物的排放;歐盟《水框架指令》,以流域為單位進行綜合管理,協調跨國水資源的利用和保護,推動成員國之間的合作與經驗共享。其次,發達國家在土地利用管理方面采取了科學合理的措施,尤其是在農業徑流和工業污染控制方面。例如,歐盟通過共同農業政策(CAP),推廣低影響農業實踐,減少農藥和化肥對水體的污染;德國和法國則通過設置水源地緩沖區,有效過濾和攔截人類活動帶來的污染物,確保了水源的清潔。此外,澳大利亞通過精準的土地管理技術,依托物聯網和傳感器技術,對敏感水源區進行實時監控,及時發現和應對潛在污染風險。最后,發達國家還注重提升公眾的環保意識和社區參與度。例如,新西蘭通過教育計劃和公眾參與機制,將社區納入水源保護體系,強化了全社會的共同責任感。類似地,法國和澳大利亞也通過立法鼓勵公眾參與水質監測和水源保護,增強了水資源管理的透明度和公眾信任度。
此外,發達國家在污染源控制方面也有著嚴格的管理經驗。例如,EPA為工業廢水設定了嚴格的排放標準,同時對農業徑流實施精準控制措施;德國通過嚴格的工業許可制度和污染物排放限制,確保了源頭污染的最小化;澳大利亞通過“水安全計劃”將污染源識別、風險評估和應急響應整合到統一的管理框架中,顯著提高了污染控制效率。
我國可以借鑒這些經驗,在水源保護方面進一步完善法律法規,推進高效的監測技術應用,特別是在智能化監控、污染物排放控制和社區參與等方面加大力度。
展望 隨著全球水資源管理和水質保護的日益重視,水質風險管控將面臨更加復雜的挑戰。水質問題的多樣化和管網污染治理的難度不斷增加,完善相關法律法規、制定與時俱進的水質標準、提高管網水質監測能力和加強污染源控制將成為未來工作的重點。我國應特別借鑒發達國家在水質管理方面的先進經驗,并通過學習這些國家在智能化監控、法規執行和管網管理方面的成功做法,來提升我國的水質管控水平。
(1)加快制定與國際接軌的飲用水質量標準。特別是針對新污染物(如PFAS、微塑料、藥物殘留)的管控標準。此外,應完善現有的水質法規體系,結合區域特征和污染源分布,制定更具有針對性的法律法規和技術標準。與此同時,我國還需建立動態更新的標準評估機制,確保法律法規能夠及時響應環境變化和科技進步。
(2)加強智能化水質監測技術的應用。利用物聯網、大數據和人工智能等技術,實時監控水質變化,及時發現潛在風險,并采取相應的應對措施,從而提升水質管理的精準度和效率。特別是在實時數據收集和預測分析方面,可通過提升監測技術、增加數據共享和跨部門合作,增強水質管理的綜合性和及時性。
(3)強化水質分級分類精細化管理。在水源保護方面,尤其是在農業、工業和城市排污管控方面,可制定更加差異化的水質管理策略,特別是在農村和欠發達地區,加強水質基礎設施建設和技術支持,確保全國范圍內的水質安全。在管網管理方面,隨著城市化的推進和管網老化問題的日益嚴重,建立管網維護與智能化監控體系、漏損預測系統,以及快速修復機制等智能化管網技術,優化水流壓力和管理管網漏損,進一步提高供水系統的穩定性和水質安全性。
(4)加強水質應急能力建設。重點提升應急響應速度和效率,可針對重點區域和高風險區域組建區域化的應急響應團隊,提供專業化的應急技術支持,并建立定期演練和評估機制,以確保在突發事件中能夠迅速反應。此外,在污染應急處置技術方面,我國需要加快技術儲備和研發力度,尤其是對于新污染物應開發針對性強、響應速度快的應急處理技術,提升污染物去除效率。最后,應注重公眾參與和社會協作,強化水質安全應急管理的社會基礎,逐步建立全社會參與的水質安全應急管理體系。綜上所述,未來我國在水質風險管控領域將依托技術創新、管理優化和法規完善,學習并借鑒發達國家的先進經驗,構建更加智能、高效和可持續的水質管理體系。這不僅將有助于提升飲用水安全和環境保護水平,也為全球水資源管理提供中國經驗和解決方案。通過強化水質監控、污染源控制、管網管理等方面的改進,我國將實現更高效的水質管理,確保公眾健康和可持續環境的保障。
來源:凈水技術